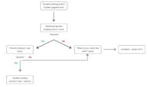
Growth Hacking Tactics